Nieuwe alinea
Transacties beschrijven de communicatie tussen partijen op het niveau van een organisatie. Soms is het nodig dat iets gecontroleerd wordt om de transactie voort te zetten. Dit moet je kunnen specificeren met behulp van eenvoudige en goed leesbare teksten.
Zo kun je snel bedrijfsprocessen inrichten met documentatie die goed te lezen is voor de gebruikers ervan. Het ontwerppatroon maakt hier volledig geautomatiseerd leesbare web publicaties en UML modellen.
Dit helpt om het proces te valideren. Is het compleet, is het consistent en kun je het illustreren met een diagram.
Lees verder
Nieuwe alinea
Hoe ondersteun je transacties
Een transactie is in de kern een eenvoudig proces dat leidt naar een duidelijk beschreven doel. Om het resultaat te bereiken moet soms een andere transcactie worden uitgevoerd om door te kunnen gaan.
Transacties zijn op zich zelf autonoom en zijn niet gekoppeld aan andere transacties. Het koppelen verloopt via condities die de trigger kan zijn voor een andere transactie.
Een voorbeeld is inkopen van een product als de voorraad niet voldoende is.
Bekijk het voorbeeld om dit te doen.
De transactie die daarbij gebruikt wordt is het
product inkopen bij de groothandel.
Voorbeeld product inkopen bij onvoldoende voorraad
Wanneer de transactie Aanschaffen product
op een punt komt dat de leverancier het product will leveren, moet deze eerst controleren of het product op voorraad is. Als er onvoldoende voorraad is moet het product besteld worden bij de groothandel.
Dit is gedefinieerd in de transactie Inkopen product Daarin wordt gekeken of in situatie is ontstaan die ondersteunt moet worden. In dat geval wordt de tweede transactie gestart.
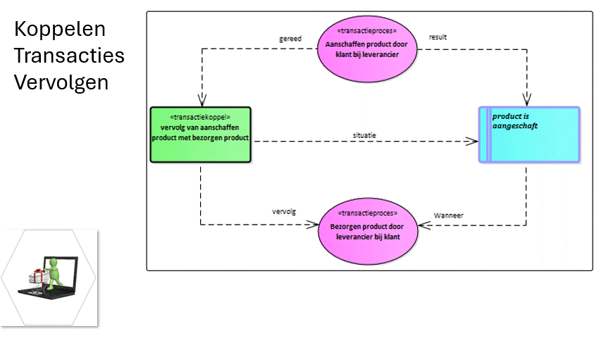
Overzicht van de koppeling
Via elementen van het type transactiekoppel hou je overzicht op de koppelingen die zijn benoemd.
Elk element van dit type toont een koppeling tussen twee transacties met de informatie over de reden van de koppeling.
Het voorbeeld in het diagram toont het vervolg van het aanschaffen door het bezorgen.
Zorg dat de vraag duidelijk is
De vraag opnemen in een model.
Uit het model een verhaal opstellen.
Het verhaal valideren.
Uit het model een verhaal opstellen.
Het verhaal valideren.
Maak een analyse van de functionaliteit
Het model aanvullen met functies.
Ook de functies valideren via een verhaal.
Ook de functies valideren via een verhaal.
Onderzoek hoe de functionaliteit te realiseren is
In het model de activiteiten opnemen om de functies te realiseren.


