Nieuwe alinea
Transacties beschrijven de communicatie tussen partijen op het niveau van een organisatie. Bij het doorlopen van de stappen van een transacctie wordt informatie overgedragen. Deze informatie moet aan vooraf gespecificeerde eisen voldoen.
Wanneer niet aan de eisen is voldaan mag de transactie niet verder gaan en moet deze worden afgebroken.
Daartoe worden controles uitgevoerd en wanneer de controle niet overeenkomt met de gedefinieerde waarde wordt de transactie afgebroekn.
Lees verder
Nieuwe alinea
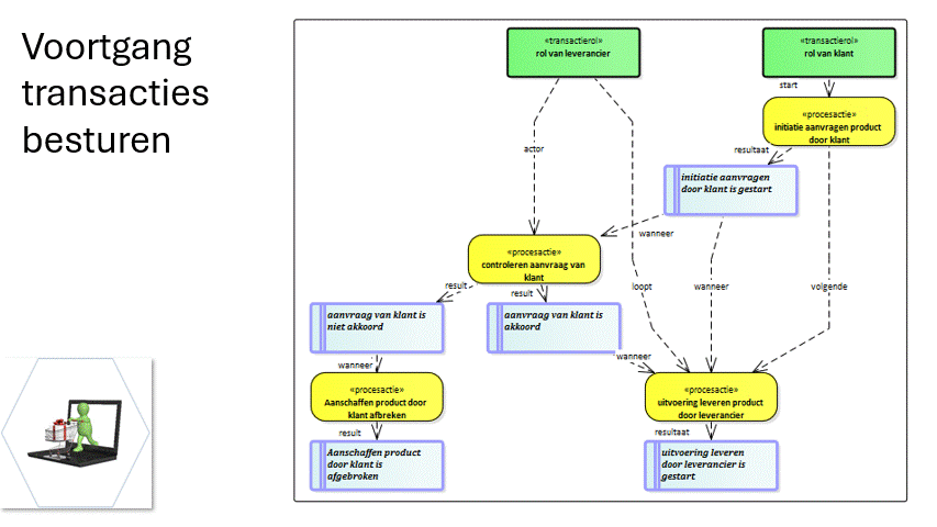
Hoe worden transacties bestuurd
Een transactie is in de kern een eenvoudig proces dat leidt naar een duidelijk beschreven doel. Om het resultaat te bereiken moet soms een andere transcactie worden uitgevoerd om door te kunnen gaan.
Transacties zijn op zich zelf autonoom en zijn niet gekoppeld aan andere transacties. Het koppelen verloopt via condities die de trigger kan zijn voor een andere transactie.
Een voorbeeld is inkopen van een product als de voorraad niet voldoende is.
Bekijk het voorbeeld om dit te doen.
De transactie die daarbij gebruikt wordt is het
product inkopen bij de groothandel.
Voorbeeld product inkopen bij onvoldoende voorraad
Wanneer de transactie Aanschaffen product
op een punt komt dat de leverancier het product will leveren, moet deze eerst controleren of het product op voorraad is. Als er onvoldoende voorraad is moet het product besteld worden bij de groothandel.
Dit is gedefinieerd in de transactie Inkopen product Daarin wordt gekeken of in situatie is ontstaan die ondersteunt moet worden. In dat geval wordt de tweede transactie gestart.
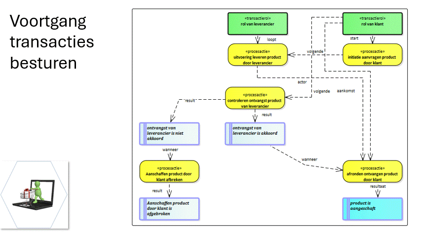
Overzicht van de koppeling
Via elementen van het type transactiekoppel hou je overzicht op de koppelingen die zijn benoemd.
Elk element van dit type toont een koppeling tussen twee transacties met de informatie over de reden van de koppeling.
Het voorbeeld in het diagram toont het ondersteunen van het aanschaffen van een product met het inkopen van een product.
Zorg dat de vraag duidelijk is
De vraag opnemen in een model.
Uit het model een verhaal opstellen.
Het verhaal valideren.
Uit het model een verhaal opstellen.
Het verhaal valideren.
Maak een analyse van de functionaliteit
Het model aanvullen met functies.
Ook de functies valideren via een verhaal.
Ook de functies valideren via een verhaal.
Onderzoek hoe de functionaliteit te realiseren is
In het model de activiteiten opnemen om de functies te realiseren.


