Nieuwe alinea
Transacties beschrijven de communicatie tussen partijen op het niveau van een organisatie. De meeste transacties zijn gekoppeld en vormen zo een geheel proces.
Met een ontwerppatroon kun je de transacties koppelen met behulp van een eenvoudige en goed leesbare teksten.
Zo kun je snel bedrijfsprocessen inrichten met documentatie die goed te lezen is voor de gebruikers ervan.
Het ontwerppatroon maakt hier volledig geautomatiseerd leesbare web publicaties en UML modellen.
Dit helpt om het proces te valideren. Is het compleet, is het consistent en kun je het illustreren met een diagram.
Lees verder
Nieuwe alinea
Hoe koppel je transacties
Een transactie is in de kern een eenvoudig proces dat leidt toe een duidelijk beschreven doel. Het bereikte resultaat kan het signaal voor een andere transactie zijn om te starten. Ook kan het zijn dat bij het uitvoeren van een controle in stap van de transactie het blijkt dat een andere transactie moet worden gestart. Transacties zijn op zich zelf autonoom en zijn niet gekoppeld aan andere transacties. Het koppelen verloopt via condities die de trigger kan zijn voor een andere transactie.
Een voorbeeld is aanschaffen van een product dat leidt tot een verzending van het product.. De conditie die bereikt wordt is: Product is aangeschaft.
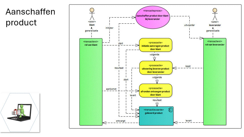
Voorbeeld transactie aanschaffen product
De tekst van de beschrijving is de basis voor het ontwerppatroon om het model te genereren.
Daarbij worden de labels gebruikt.
- Wie neemt het initiatief
- Bij wie vindt er een reactie plaats
- Wat is de te leveren waarde
- Wat wordt er gedaan, dat zijn altijd drie acties
Resultaat geproduceerd met ontwerppatroon
Uit de tekst van de beschrijving wordt een model gegenereerd door het ontwerppatroon. Het model wordt getoond via een diagram. Daarin is te zien dat de transactie een eenvoudig proces beschrijft met drie stappen.
Via de stappen (aanvragen, leveren ontvangen) worden de klant en de leverancier verbonden en wordt uiteindelijk het resultaat bereikt.
Bekijk de publicatie: Aanschaffen product
Zorg dat de vraag duidelijk is
De vraag opnemen in een model.
Uit het model een verhaal opstellen.
Het verhaal valideren.
Uit het model een verhaal opstellen.
Het verhaal valideren.
Maak een analyse van de functionaliteit
Het model aanvullen met functies.
Ook de functies valideren via een verhaal.
Ook de functies valideren via een verhaal.
Onderzoek hoe de functionaliteit te realiseren is
In het model de activiteiten opnemen om de functies te realiseren.


